로그인
설비자료
중고거래
쇼핑몰
커뮤니티
자유게시판
기술자료공유
영상 자료
구인/구직/알바
매거진
DATA SHEET
고객센터
공지사항
로그인
고객센터
공지사항
커뮤니티
자유게시판
기술자료공유
영상 자료
구인/구직/알바
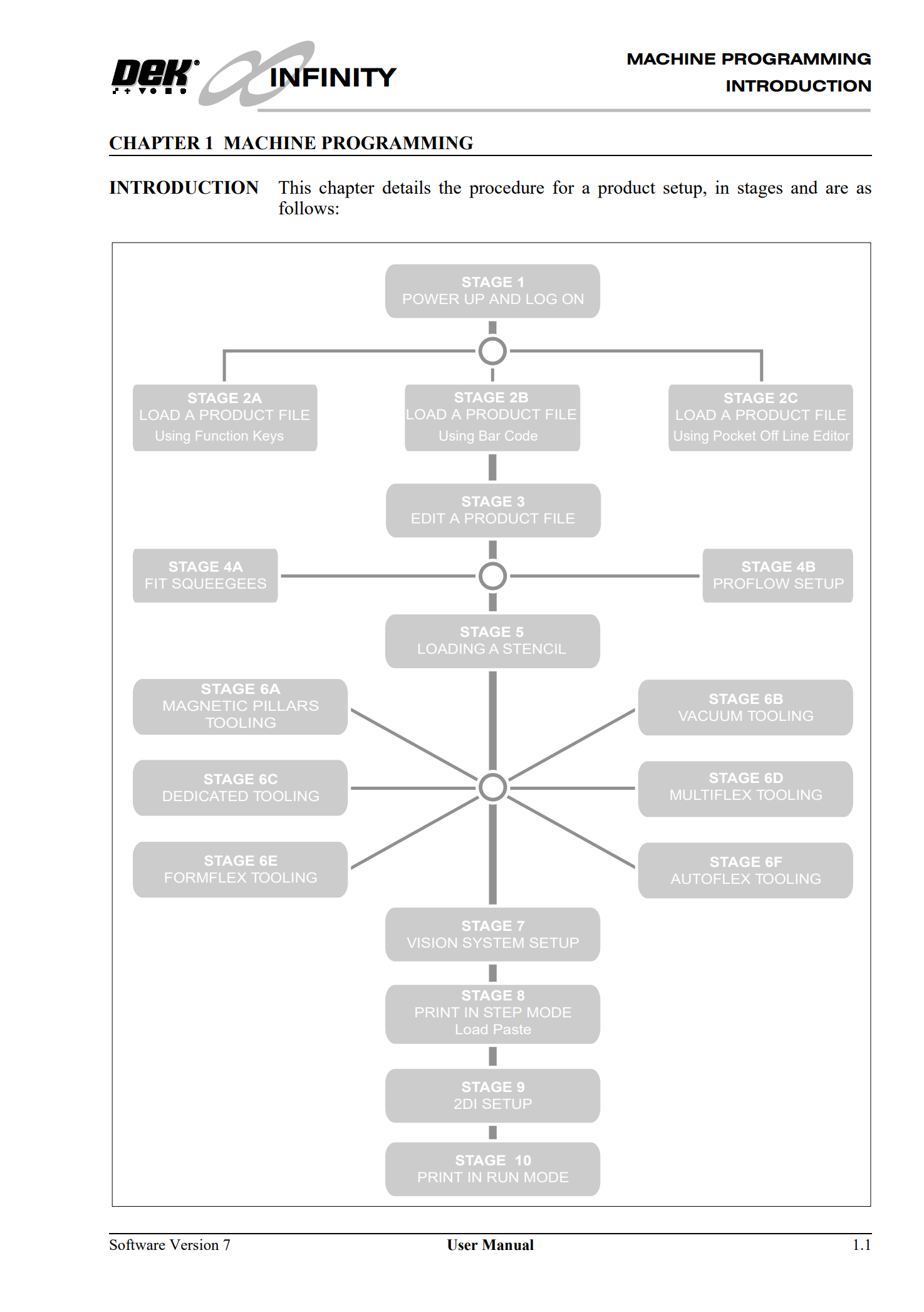
DEK INFINITY Machine Programming - English
등록일 : 2022-11-30
댓글 :
0
조회수 : 538
Machine Programming.pdf (1.99M)
목록
등록하기
0/100Bytes
이전글
DEK INFINITY Engineering Specification Manual
2022-11-30
다음글
DEK INFINITY Set Preferences - English
2022-11-30
홈
설비자료
중고거래
커뮤니티
Player